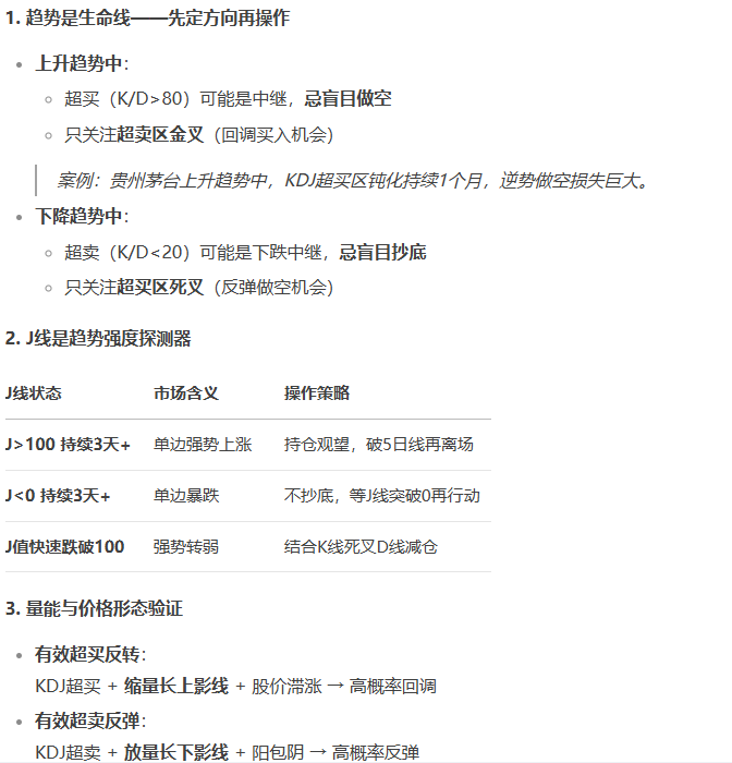
KDJ指标中的 超买区与超卖区 是判断短期价格反转的核心区域,但实际应用中需结合 趋势强度、市场环境及辅助验证 才能避免误判。以下是深度解析与实战操作指南: 一、超买区与超
KDJ指标中的超买区与超卖区是判断短期价格反转的核心区域,但实际应用中需结合趋势强度、市场环境及辅助验证才能避免误判。以下是深度解析与实战操作指南:
一、超买区与超卖区的标准定义

二、关键实战技巧:如何避免“钝化陷阱”?

三、高胜率信号组合(图解逻辑)
场景1:上升趋势中的超卖金叉(最佳买点)
- 条件:① 股价>60日均线(趋势向上)② KDJ跌入超卖区(K/D<20)③ 出现金叉时成交量放大30%+
- 案例:比亚迪日线:回调至支撑位,KDJ超卖金叉+放量,后续涨幅25%
场景2:下跌趋势中的超买死叉(最佳卖点)
- 条件:① 股价<30日均线(趋势向下)② KDJ升入超买区(K/D>80)③ 死叉时反弹无量
- 案例:宁德时代日线:反弹至压力位,KDJ超买死叉+缩量,后续下跌15%
四、特殊行情应对策略
1. 连续超买/超卖(钝化)
- 对策:看J线拐点而非阈值:J值从>100回落至100下方时,视为强势减弱信号结合趋势线突破:股价跌破上升趋势线+KDJ死叉 → 离场
2. 震荡行情中的假信号
- 特征:KDJ在40-60区间频繁金叉死叉
- 对策:使用布林带收口过滤:价格触及通道上轨+超买死叉 → 做空;触及下轨+超卖金叉 → 做多
五、跨市场参数调整建议

六、终极避坑口诀

实战提醒:历史回测显示,纯KDJ超买超卖信号胜率仅约45%,但叠加趋势过滤后胜率可提升至65%以上。建议用MACD定多空方向,再用KDJ找买卖点!
责任编辑:龙的传人股票学习网



